
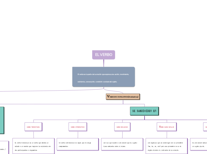
VERBOS COPULATIVOS (Atributivos)
Estos
verbos tienen como función la unión (copula)
entre el sujeto y el atributo.
Por lo general, estos
son los verbos:
Ser, estar y parecer:
Quedar, considerar, resultar, permanecer, soler,
yacer, poner, semejar
VERBOS NO COPULATIVOS (Predicativos)
Son
aquellos que no requieren de un atributo, ya que
por sí solos pueden formar un predicado o una
expresión coherente.
EjEMPLO.
Ella mira desde lejos/ Él juega a los dados /
Ese corre muy despacio.
SE SUBDIVIDEN EN
VERBO TRANSITIVOS
El verbo transitivo es un verbo que denota un estado o un evento que requiere la existencia de dos participantes o argumentos
VERBO INTRANSITIVO
Un verbo intransitivo es aquel que no exige complementos
VERBO REFLEXIVO
son los que aluden a una acción que el sujeto lleva adelante sobre sí mismo.
VERBO CUASI REFLEJO
son aquellos que se construyen con un pronombre *me, te, se, nos* pero ese pronombre no es el objeto directo ni indirecto de la oración.
VERBO RECÍPROCO
Es una acción mutua que se realiza y recibe por un sujeto plural.
VERBOS IMPERSONALES
son aquellos verbos que carecen de sujeto. También llamados verbos defectivos o incompletos, se caracterizan por tener una conjugación incompleta.