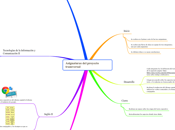
Asignaturas del proyecto transversal
Inicio
Se realiza en el primer corte de las tres asignaturas
Se realiza una lluvia de ideas en equipo de tres integrantes; uno por cada asignatura
Se debaten ideas y se sacan conclusiones
Desarrollo
Cada integrante lee la definición del texto expositivo tomado de la siguiente página: https: https://sites.google.com/site/690secuencia7/ por separado el texto sobre trabajo colaborativo.
Llegan un acuerdo sobre los aspectos más destacados del texto, y lo redactan en el procesador de textos Word.
Realizan la traducción del idioma español al idioma inglés e indican los verbos contenidos y la forma en que están conjugados.
Cierre
Realizan un repaso sobre las etapas del texto expositivo
Retroalimentan los aspectos donde tiene dudas
Lenguaje y comunicación
Lecturas sobre trabajo colaborativo

Trabajo en equipo "Hazlo con otros"
Aportes a la asignatura de Tic II, mediante la correcta redacción de textos, aplicando las reglas ortográficas y gramaticales.
Textos expositivos
Tecnologías de la Información y Comunicación II
Tecnologías de la Información y comunicación II
Búsquedas eficiente y eficaz en la red de textos expositivos sobre trabajo colaborativo.
Uso del procesador de textos para editar los textos investigados en internet.
Aportes a la asignatura de lenguaje y comunicación: Uso del corrector ortográfico para facilitar y agilizar la corrección ortográfica.
Aportes a la asignatura Inglés II: Uso del traductor de Google para traducir textos.
Inglés II
Traducción de textos expositivos del idioma español al idioma inglés, utilizando el traductor de google.
Búsqueda de verbos conjugados y los tiempos en que se encuentran.
