
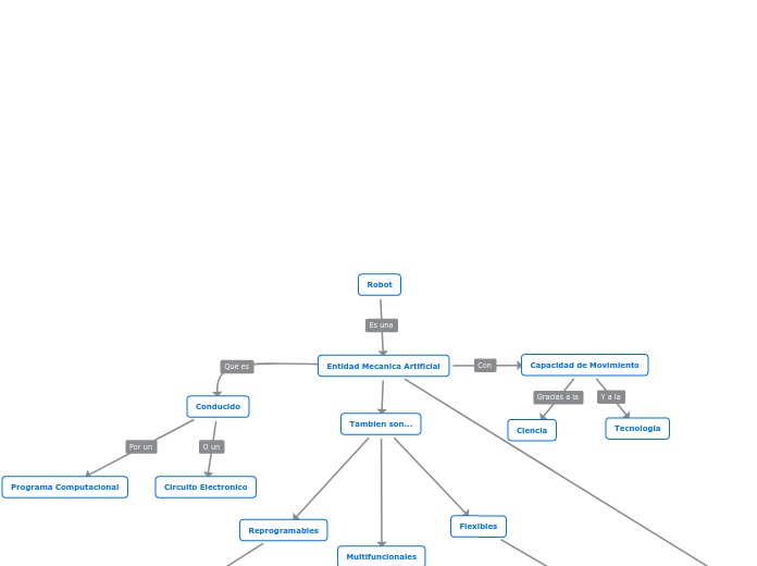
Conducido
Programa Computacional
Circuito Electronico
Capacidad de Movimiento
Ciencia
Tecnologia
Tambien son...
Reprogramables
Capaces de ser programados para realizar nuevas tareas o para hacer la misma de otra forma
Multifuncionales
Capaces de ejecutar diferentes tareas segun la herramienta o el programa a realizar
Flexibles
Adaptables a situaciones variadas de procesos o de piezas
Tipos
Androides
Parecen y actuan como seres humanos
Moviles
Poseen ruedas o patas. Tienen sistemas de sensores y captan informacion
Industriales
Son utilizados en fabricas
Medicos
Suplantan organos o extremidades del cuerpo humano
Teleoperadoes
Controlados remotamente por un operador humano
Zoomorfos
Pueden moverse. Con apariencia animal