
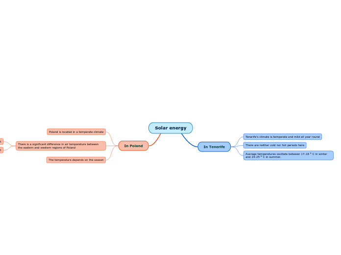
Tenerife's climate is temperate and mild all year round
There are neither cold nor hot periods here
Average temperatures oscillate between 17-18 ° C in winter and 24-25 ° C in summer.
Poland is located in a temperate climate
There is a significant difference in air temperature between the eastern and western regions of Poland
colder in the east
warmer in the west
The temperature depends on the season