Televisión - Mapa Mental

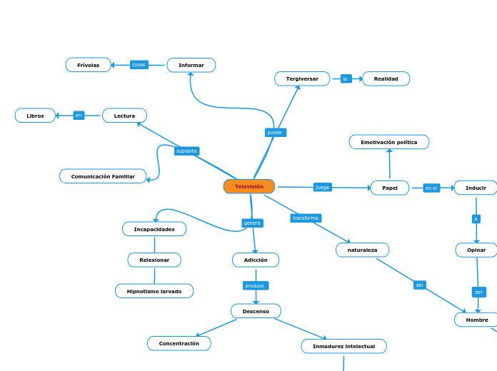
Televisión

Adicción

Descenso

Concentración

Papel

Inducir

Opinar

Emotivación política

naturaleza

Hombre

Homo videns

Tergiversar

Realidad

Lectura

Libros

Incapacidades

Relexionar

Hipnotismo larvado

Informar

Frívolas

Comunicación Familiar

Inmadurez intelectual

capacidades

Klikk her for å sentrere kartet ditt.
Klikk her for å sentrere kartet ditt.