
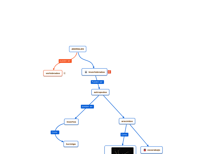
astropodos
insertos
hormiga
aracnidos

araña
escarabajo
Los vertebrados son un subfilo muy diverso de cordados que comprende a los animales con espina dorsal o columna vertebral, compuesta de vértebras. Incluye unas 72 327 especies actuales.Los vertebrados han logrado adaptarse a diferentes ambientes, incluidos los más difíciles e inhóspitos.
