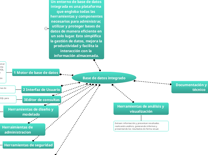
Base de datos integrado
Documentación y soporte técnico
Proporcionan información y ayuda para utilizar el entorno de manera efectiva. Para que los usuarios puedan comprender y utilizar todas las partes del sistema de manera efectiva
Herramientas de análisis y visualización
Extraen información y presentan resultados. realizando análisis, generando informes y presentando los resultados de forma visual.
Un entorno de base de datos integrada es una plataforma que engloba todas las herramientas y componentes necesarios para administrar, utilizar y proteger bases de datos de manera eficiente en un solo lugar. Esto simplifica la gestión de datos, mejora la productividad y facilita la interacción con la información almacenada.
1 Motor de base de datos
Es el corazón del sistema, responsable de gestionar y controlar la base de datos. Puede ser un Sistema de Gestión de Bases de Datos (DBMS) como MySQL, PostgreSQL, Oracle, SQL Server, etc. El motor de base de datos maneja tareas como el almacenamiento, la recuperación, la optimización de consultas y la seguridad.
2 Interfaz de Usuario
Proporciona una forma gráfica e intuitiva de interactuar con la base de datos.
3Editor de consultas
Permite escribir y ejecutar consultas SQL para acceder y manipular datos.
Herramientas de diseño y modelado
Ayudan a definir la estructura de la base de datos. Permiten definir tablas, relaciones, índices y restricciones.
Herraimientas de administracion
Proporcionan funcionalidades para administrar el entorno de la base de datos, como configurar parámetros del motor de la base de datos, realizar copias de seguridad y restauraciones, controlar el rendimiento y monitorizar las actividades de la base de datos.
Herramientas de seguridad
Controlan el acceso y protegen los datos.
Herramientas de integración y conectividad
Facilitan la conexión con otras aplicaciones y fuentes de datos.
