
Classification
Essential amino acid
Non-essential amino acid
Amino acid 3 types
Acidic amino acids
Glutamic acid
Basic amino acids
Lysine
Neutral amino acids
Valine
Subtopic
Simple Lipids
Saturated Fatty acids
Palmitic Acid
Stearitic acid
Unsaturated Fatty Acids
Arachidonic Acid
Oleic Acids
Compound Lipids
Esters of fatty acids
Phospholipid Lecithin
Derived Lipids
Hyrdrolysis of simple lipids and compound lipids
Cholesterol
Sweet and water soluble carbohydrates
Formed of C, H, O in the ratio of 1:2:1
Glucose
Ribose
Purines
Adenine
Guanine
Pyrimidines
Cytosine
Thymine
Uracil
Organic Compounds
Are found in living organisms
Inorganic Compounds
SO4²
PO4³
Subtopic
NaCI
CaCO3
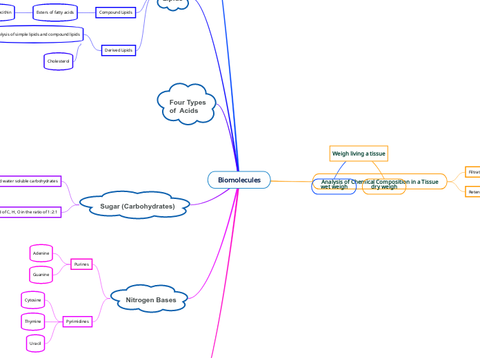
Filtrate (Acid-soluble pool)
Contains biomicromolecules and
Molecular weight less than 100 dalton
Retentate (Acid-soluble faction)
Contains biomacromolecules and
Molecular weight greater than 100 dalton