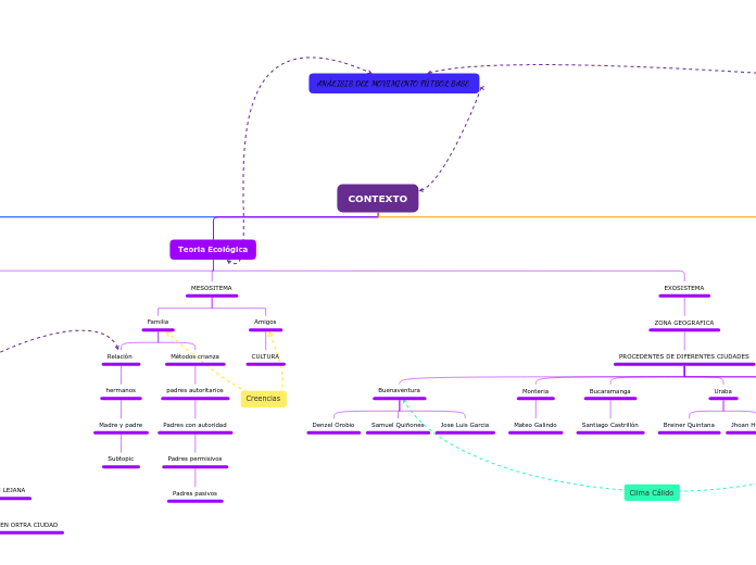
CONTEXTO
100
%
200%
150%
100%
75%
50%
Ajustar mapa
Clique aqui para
centrar o seu mapa.
Você terminou sua apresentação
Reiniciar
Nota
{title}
{assignedTo}
iniciar
desligar
Votar
Ligação
O link foi copiado para a área de transferência.
Adicionar um comentário...
Mostrar níveis
1
2
3
Todos