
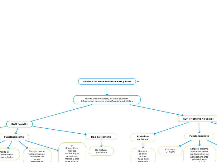
Diferencias entre Memoria RAM y ROM
RAM (volátil)
Acrónimo en ingles
Memoria de Acceso Aleatorio (Random Access Memory)
Funcionamiento
Almacena información por periodos cortos de tiempo.
Cumple con la administración de tareas de forma simultanea
Agilita el funcionamiento del computador.
En dispositivos móviles ayuda a que se caliente menos y que dure mas la batería
Tipo de Memoria
De lectura y escritura
ROM (Memoria no volátil)
Acrónimo en ingles
Memoria de solo lectura (Read Only Memory)
Funcionamiento
Contiene el BIOS
Carga el sistema operativo desde un dispositivo de almacenamiento (disco duro o pendrive)
Prueba el hardware del sistema
Tipo de memoria
De lectura