
Gravitational Potential energy
Gravitational potential energy is the stored energy that an object has due to its position above the ground
The gravitational potential energy of an object depends on its mass and its height above the ground.
The greater the height of the object above the ground, the greater the amount of gravitational potential energy.
The greater the mass of an object, the greater the amount of gravitational potential energy.
An object on the ground does not have any gravitational potential energy.
Elastic potential energy
Elastic potential energy is the stored energy of elastic objects that have been stretched or compressed.
The elastic potential energy of an object or set-up depends on the extent of stretching and compressing, the thickness of the elastic object, and the number of elastic objects used.
The greater the extent of stretching or compressing, the greater the amount of elastic potential energy.
The thicker the elastic object, the greater the amount of elastic potential energy.
The greater the number of elastic objects used, the greater the amount of elastic potential energy.
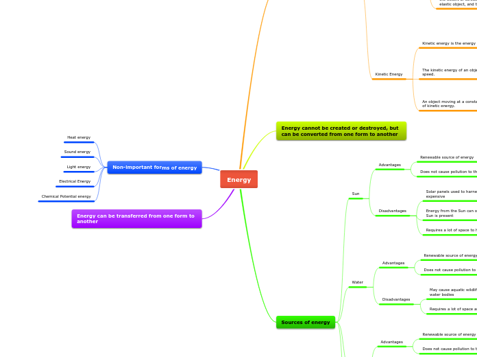
Kinetic Energy
Kinetic energy is the energy possessed by moving objects.
The kinetic energy of an object depends on its mass and speed.
The greater the speed of a moving object, the greater the amount of kinetic energy.
The greater the mass of a moving object, the greater the amount of kinetic energy.
An object moving at a constant speed has a constant amount of kinetic energy.
Sun
Advantages
Renewable source of energy
Does not cause pollution to the environment
Disadvantages
Solar panels used to harness energy from the Sun are expensive
Energy from the Sun can only be harnessed for use when the Sun is present
Requires a lot of space to harness sufficient solar energy
Water
Advantages
Renewable source of energy
Does not cause pollution to the environment
Disadvantages
May cause aquatic wildlife to die when dams are built across water bodies
Requires a lot of space and money to build dams
Wind
Advantages
Renewable source of energy
Does not cause pollution to the environment
Disadvantages
Energy from wind can only be harnessed for use when there is wind
Requires a lot of space to harness sufficient wind energy
Fossil fuels
Advantages
Cheap
Easy to use, transport, and distribute
Disadvantages
Non-renewable source of energy and will eventually run out
Releases carbon dioxide when burnt, which contributes to global warming
Produces air pollutants such as sulfur dioxide and ash, contributing to air pollution
Heat energy
Sound energy
Light energy
Electrical Energy
Chemical Potential energy