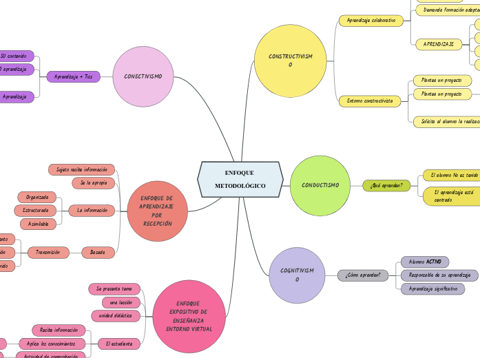
ENFOQUE METODOLÓGICO
CONSTRUCTIVISMO
Aprendizaje colaborativo
Alumno ACTIVO
Demanda formación adaptada
APRENDIZAJE
Significativo
Realista
Práctico
Social
Entorno constructivista
Plantea un proyecto
Plantea un proyecto
para resolver el problema
Solicita al alumno la realización de actividades
Búsqueda
Selección
Elaboración de la información
CONDUCTISMO
¿Qué aprenden?
El alumno No es tenido en cuenta
El aprendizaje está centrado
Conocimientos
Destrezas observables y medibles
COGNITIVISMO
¿Cómo aprenden?
Alumno ACTIVO
Responsable de su aprendizaje
Aprendizaje significativo
CONECTIVISMO
Aprendizaje + Tics
Alumno creador de SU contenido
Orientador de SU PROPIO aprendizaje
Aprendizaje
Informal
Continuo
En red
ENFOQUE DE APRENDIZAJE POR RECEPCIÓN
Sujeto recibe información
Se la apropia
La información
Organizada
Estructurada
Asimilable
Basada
Transmisión
conocimiento
información
contenido
ENFOQUE EXPOSITIVO DE ENSEÑANZA ENTORNO VIRTUAL
Se presenta tema
una lección
unidad didáctica
El estudiante
Recibe información
Aplica los conocimientos
Y se pone a prueba el conocimiento
Actividad de comprobación
De dominio de los contenidos
