
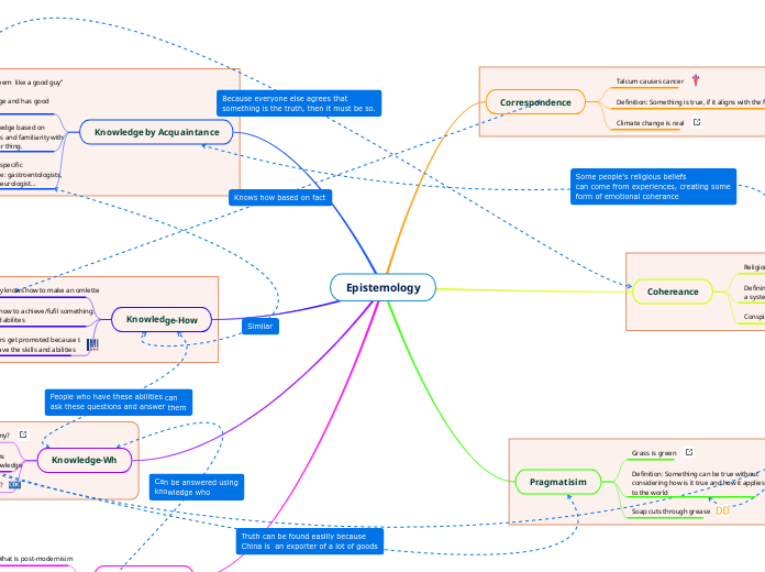
Talcum causes cancer
Definition: Something is true, if it aligns with the facts
Climate change is real
Religious beliefs
Definintion: The truth of a belief coheres with
a system of beliefs
Conspiracy theories
Grass is green
Definition: Something can be true without
considering how is it true and how it applies
to the world
Soap cuts through grease
Kim: "I saw Jim the other day, he doesn't seem like a good guy"
Joe: "Well I think Jim is a good guy"
Shirly: "I agree with Joe, he picks up garbage and has good values"
Kim: "If you say so"
Definition: Knowledge based on
direct experiences and familiarity with
a person, place, or thing.
A doctor with a specific
specilization like: gastroentologists,
cardiologists, neurologist...
Subtopic
Gordon Ramsey knows how to make an omlette
Definition: Knowing how to achieve/fufil something.
Having the skills and abilites
Officers get promoted because t
hey have the skills and abilities
What significance does China have to the economy?
Definition: Applies and asks questions
like who and what to gain more knowledge
Why is fentanyl so dangerous ?
What is post-modernisim
Definition: Answers the question