
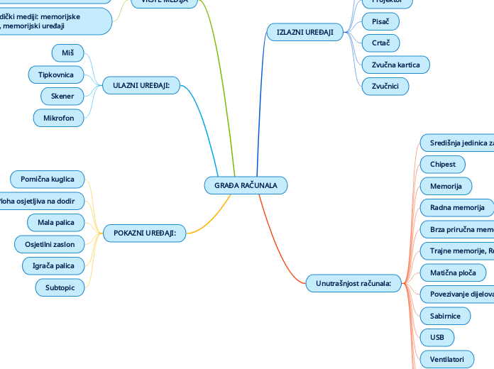
Monitor
Projektor
Pisač
Crtač
Zvučna kartica
Zvučnici
Središnja jedinica za obradu podataka
Chipest
Memorija
Radna memorija
Brza priručna memorija
Trajne memorije, ROM
Matična ploča
Povezivanje dijelova računala
Sabirnice
USB
Ventilatori
Uređaji za pohranu podataka
Mediji za pohranu podataka
Kapacitet memorijskog medija
Magnetski mediji: magnetska kartica
Optički mediji: pogonski uređaj
Poluvodički mediji: memorijske kartice, memorijski uređaji
Miš
Tipkovnica
Skener
Mikrofon
Pomična kuglica
Ploha osjetljiva na dodir
Mala palica
Osjetilni zaslon
Igrača palica
Subtopic