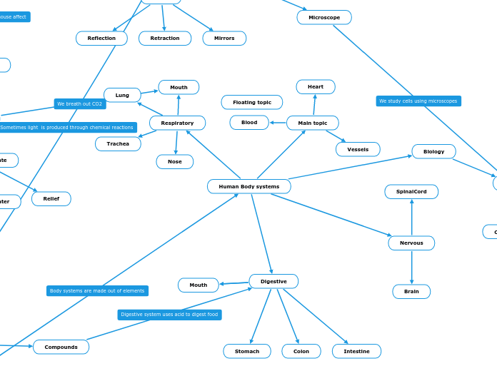
Human Body systems - Mind Map

Human Body systems

Digestive

Stomach

Mouth

Colon

Intestine

Nervous

Brain

SpinalCord

Main topic

Blood

Vessels

Heart

Biology

Cells

Cell division

Respiratory

Lung

Trachea

Nose

Mouth

chemistry

Elements

Periodic table

Compounds

Acids and Bases

Reactions

Balancing reactions

Climate

What affects Climate

Altitude

Large bodies of water

Relief

Greenhouse effect

Climate change

Global warming

Optics

Reflection

Retraction

Mirrors

Instruments

Telescope

Microscope

Different lenses

light

Light sources

sun

Floating topic

Clique aqui para centrar o seu mapa.
Clique aqui para centrar o seu mapa.