Impacto de la pandemia de COVID-19 en los profesionales de la salud
Experiencias de vida de los profesionales de la salud
Nuevos aprendizajes
Las nuevas habilidades adquridas con los pacientes de COVID-19
Preocupaciones
Miedo por contagiar a sus familiares
Condiciones inseguras de trabajo
Cambios en rutina laboral
Problemas familiares
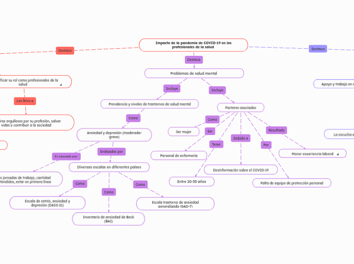
Problemas de salud mental
Factores asociados
Personal de enfermería
Entre 20-30 años
Ser mujer
Falta de equipo de protección personal
Prevalencia y niveles de trastornos de salud mental
Ansiedad y depresión (moderada-grave)
Diversas escalas en diferentes países
Inventario de ansiedad de Beck (BAI)
Escala de estrés, ansiedad y depresión (DASS-21)
Estrategias de afrontamiento y apoyo social de los profesionales de la salud
Apoyo y trabajo en equipo entre colegas
Familia y amigos
El escuchar música o ver peliculas
A nivel psicológico
Terapia psicológica
Técnicas Mindfulness, meditación
Ejercicio
