
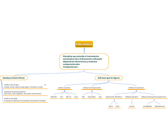
Hardware (Parte física)
Periférico de entrada: El teclado, mouse, webcam, lápiz óptico, micrófono, escaner
Dispositivo de almacenamiento: Disco duro, cinta magnética, unión DVD, memoria flash.
Periférico de salida: El monitor, la impresora, los parlantes y el proyector de videos
Software (parte lógica)
Sistema operativo
Windows
Unix
Mac Os
Linux
Software de Programación
Php
Visual Basic
Java
Software de aplicación
Aplicaciones Ofimáticas
Word
Excel
Software Educativo
Scratch
Software Empresarial programas de :
Contabilidad
Administracion