limpieza y desinfección de áreas
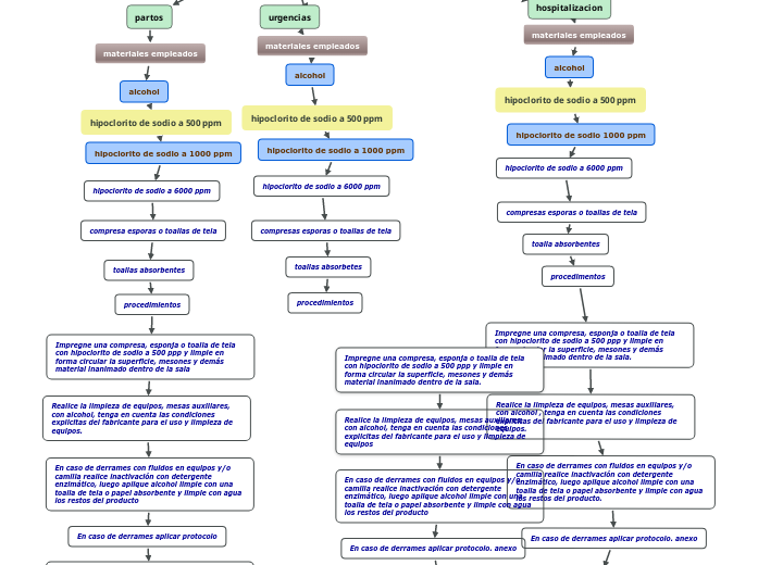
partos
materiales empleados
alcohol
hipoclorito de sodio a 500 ppm
hipoclorito de sodio a 1000 ppm
hipoclorito de sodio a 6000 ppm
compresa esporas o toallas de tela
toallas absorbentes
procedimientos
Impregne una compresa, esponja o toalla de tela con hipoclorito de sodio a 500 ppp y limpie en forma circular la superficie, mesones y demás material inanimado dentro de la sala
Realice la limpieza de equipos, mesas auxiliares, con alcohol, tenga en cuenta las condiciones explicitas del fabricante para el uso y limpieza de equipos.
En caso de derrames con fluidos en equipos y/o camilla realice inactivación con detergente enzimático, luego aplique alcohol limpie con una toalla de tela o papel absorbente y limpie con agua los restos del producto
En caso de derrames aplicar protocolo
Se realizara desinfección completa del consultorio cada 8 días: limpieza de paredes, pisos, ventanas, por parte del personal de servicios generales con solución de hipoclorito a 1000 ppm y se registrara en el formato
hospitalizacion
materiales empleados
alcohol
hipoclorito de sodio a 500 ppm
hipoclorito de sodio 1000 ppm
hipoclorito de sodio a 6000 ppm
compresas esporas o toallas de tela
toalla absorbentes
procedimentos
Impregne una compresa, esponja o toalla de tela con hipoclorito de sodio a 500 ppp y limpie en forma circular la superficie, mesones y demás material inanimado dentro de la sala.
Realice la limpieza de equipos, mesas auxiliares, con alcohol , tenga en cuenta las condiciones explicitas del fabricante para el uso y limpieza de equipos.
En caso de derrames con fluidos en equipos y/o camilla realice inactivación con detergente enzimático, luego aplique alcohol limpie con una toalla de tela o papel absorbente y limpie con agua los restos del producto.
En caso de derrames aplicar protocolo. anexo
Se realizara desinfección completa del consultorio cada 8 días: limpieza de paredes, pisos, ventanas, por parte del personal de servicios generales con solución de hipoclorito a 1000 ppm y se registrara en el formato
urgencias
materiales empleados
alcohol
hipoclorito de sodio a 500 ppm
hipoclorito de sodio a 1000 ppm
hipoclorito de sodio a 6000 ppm
compresas esporas o toallas de tela
toallas absorbetes
procedimientos
Impregne una compresa, esponja o toalla de tela con hipoclorito de sodio a 500 ppp y limpie en forma circular la superficie, mesones y demás material inanimado dentro de la sala.
Realice la limpieza de equipos, mesas auxiliares, con alcohol, tenga en cuenta las condiciones explicitas del fabricante para el uso y limpieza de equipos
En caso de derrames con fluidos en equipos y/o camilla realice inactivación con detergente enzimático, luego aplique alcohol limpie con una toalla de tela o papel absorbente y limpie con agua los restos del producto
En caso de derrames aplicar protocolo. anexo
Se realizará desinfección completa del consultorio cada 8 días: limpieza de paredes, pisos, ventanas, por parte del personal de servicios generales con solución de hipoclorito a 1000 ppm y se registrara en el format
