
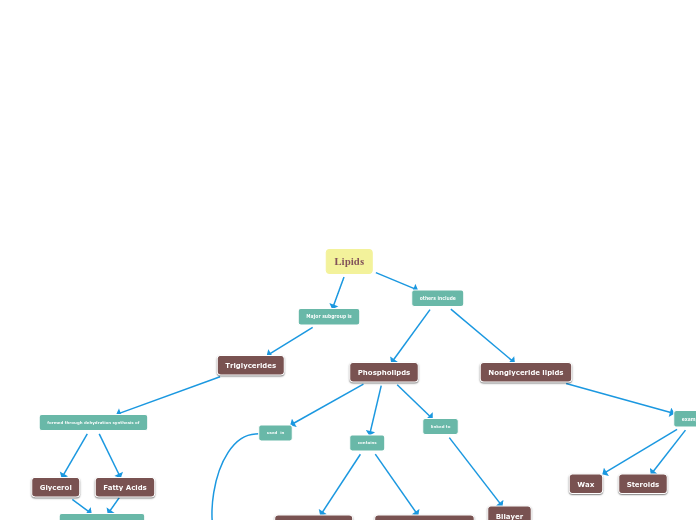
Triglycerides
formed through dehydration synthesis of
Glycerol
undergo condensation, to form
Fatty Acids
Phospholipds
contains
Phostape group
Two fatty acids chain
used in
Cell Membrane
all molecule in lipids are
Amphipathic
it response to
Micelle
clarify various observation to
Mosaic
linked to
Bilayer
function with
Transmembrane protein
Nonglyceride lipids
examples
Wax
Steroids
Sphingolipids
joined with
Glycolipid
it can attach to saccharide polymer and/or
Glycoprotein