
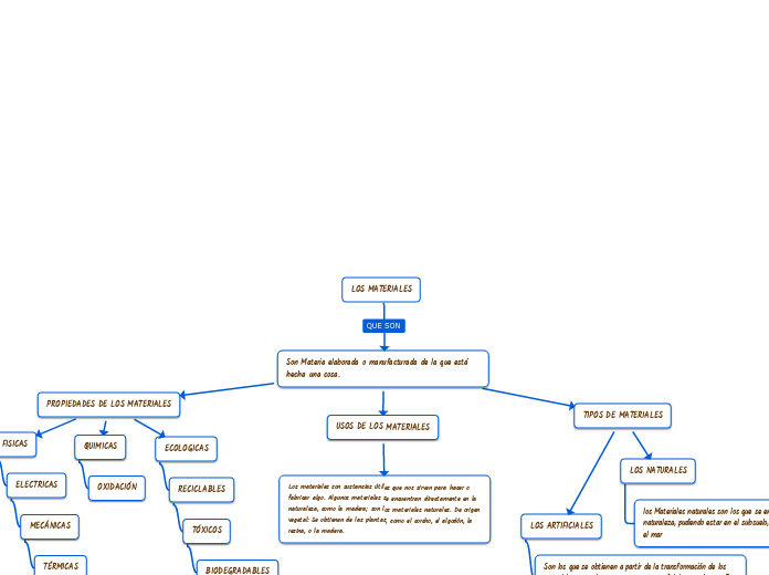
TIPOS DE MATERIALES
LOS NATURALES
los Materiales naturales son los que se encuentran en la naturaleza, pudiendo estar en el subsuelo, sobre la tierra o en el mar
LOS ARTIFICIALES
Son los que se obtienen a partir de la transformación de los materiales naturales y que se usan para fabricar productos. Por ejemplo: papel, plástico, goma.
PROPIEDADES DE LOS MATERIALES
FISICAS
ELECTRICAS
MECÁNICAS
TÉRMICAS
ÓPTICAS
QUIMICAS
OXIDACIÓN
ECOLOGICAS
RECICLABLES
TÓXICOS
BIODEGRADABLES
RENOVABLES
USOS DE LOS MATERIALES
Los materiales son sustancias útiles que nos sirven para hacer o fabricar algo. Algunos materiales se encuentran directamente en la naturaleza, como la madera; son los materiales naturales. De origen vegetal: Se obtienen de las plantas, como el corcho, el algodón, la resina, o la madera.
es una sustancia compuesta por carbono puro, con átomos organizados en un patrón regular hexagonal, parecido al grafito. Es un material casi transparente.
Puede utilizarse tanto en la fabricación de microchips, smartphones, placas solares como en la aeronáutica.
GRAFENO REFORZADO
cuenta con barras de refuerzo de nanotubos de carbono incrustadas es más fácil de manipular
GRAFENO MOLDEADO
desarrollaron un nuevo enfoque para generar formas 3D a partir de láminas de grafeno 2D planas.
AEROEGEL DE GRAFENO
Se trata de un aerogel hecho de capas de grafeno separadas por nanotubos de carbono
Gracias a ello el grafeno podría utilizarse para reducir el tamaño de los tumores malignos y prevenir la propagación del cáncer.
Mineral compuesto por colombita y tantalita, de color negro o marrón muy oscuro
es indispensable para la fabricación de teléfonos móviles y otros dispositivos electrónicos, ya que sirve para crear condensadores muy finos con una alta fiabilidad y resistencia energética.
Docenas de hombres trabajan juntos cavando grandes cráteres en cauces de corrientes, raspando la tierra de la superficie para llegar al coltán bajo tierra. Luego, los trabajadores rocían agua y barro en grandes lavabos, permitiendo que el Coltán se asiente en el fondo debido a su gran peso. Un buen trabajador puede producir un kilogramo de Coltán por día.
