
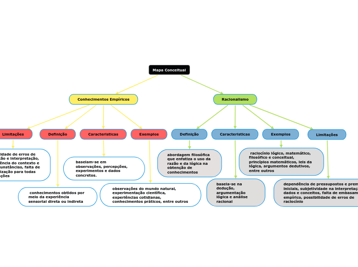
Limitações
possibilidade de erros de percepção e interpretação, dependência do contexto e das circunstâncias, falta de generalização para todas as situações
Definição
conhecimentos obtidos por meio da experiência sensorial direta ou indireta
Caracteristicas
baseiam-se em observações, percepções, experimentos e dados concretos.
Exemplos
observações do mundo natural, experimentação científica, experiências cotidianas, conhecimentos práticos, entre outros
Definição
abordagem filosófica que enfatiza o uso da razão e da lógica na obtenção de conhecimentos
Caracteristicas
baseia-se na dedução, argumentação lógica e análise racional
Exemplos
raciocínio lógico, matemático, filosófico e conceitual, princípios matemáticos, leis da lógica, argumentos dedutivos, entre outros
Limitações
dependência de pressupostos e premissas iniciais, subjetividade na interpretação dos dados e conceitos, falta de embasamento empírico, possibilidade de erros de raciocínio