
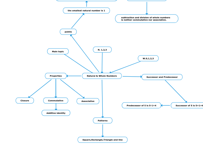
Closure
Associative
Additive identity
Square,Rectangle,Triangle and line
the smallest natural number is 1
0 is an additive identity and 1 is the multiplicative identity of whole numbers
division by 0 is not defined
subtraction and division of whole numbers is neither commutative nor associative.