Sistemas multimedia
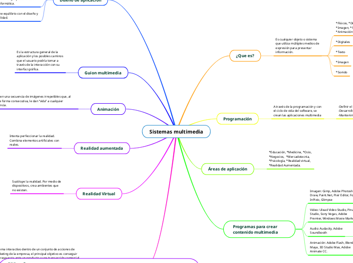
¿Que es?
Es cualquier objeto o sistema
que utiliza múltiples medios de
expresión para presentar
información.
*Físicos, *Digitales, *Texto,
*Imagen, *Sonido, *Video,
*Animación
Permiten la interacción
*Digitales
*Texto
*Imagen
*Sonido
Programación
A través de la programación y con
el ciclo de vida del software, se
crean las aplicaciones multimedia
-Definir el problema. -Análisis de diseño. -Desarrollo y documentación. -Depuración. -Mantenimiento. -Capacitación.
Áreas de aplicación
*Educación, *Medicina, *Ocio,
*Negocios, *Mercadotecnia,
*Psicología, *Realidad virtual,
*Realidad Aumentada.
Programas para crear contenido multimedia
Imagen: Gimp, Adobe Photoshop,Corel Draw, Paint.Net, Pixir Editor, Fotor, InPixio, Glimpse
Formatos: GIF, BMP, JPG, PNG,
TIFF, PSD, EPS, SVG, etc.
Video: Ulead Video Studio, Pinacle
Studio, Sony Vegas, Adobe
Premier, Windows Movie Marker.
Formatos: AVI, MPEG, DivX, MOV,
RM, MP4, AVCHD, MKV, MPEG-2
Audio: Audacity, Adobe
Soundbooth
Formatos: WAV, MP3, MP4, AC3,
AIFF, VOX, WMA, RAW, MIDI, IVS
Animación: Adobe Flash, Blender,
Maya, 3D Studio Max, Adobe
Animate CC.
Formatos: SWF, GIF, MNG, 3ds,
dae, fbx, obj, Iwo, svg.
Diseño de aplicación
-Se concibe de acuerdo al usuario.
-Se dirige el sistema como una
producción audiovisual.
-Combina el lenguaje audiovisual con la informática.
-Mantiene equilibrio con el diseño y funcionalidad.
Guion multimedia
Es la estructura general de la
aplicación y los posibles caminos
que el usuario podría tomar a
través de la interacción con su
interfaz gráfica.
Animación
Consiste en una secuencia de imágenes irrepetibles que, al unirlas de forma consecutiva, le dan “vida” a cualquier circunstancia.
Realidad aumentada
Intenta perfeccionar la realidad.
Combina elementos artificiales con
reales.
Realidad Virtual
Sustituye la realidad. Por medio de
dispositivos, crea ambientes que
no existen.
Marketing digital
Sistema interactivo dentro de un conjunto de acciones de
marketing de la empresa, el principal objetivo es conseguir una respuesta ante un producto y una transacción comercial. (Renea, 2010).
Beneficios
Para la empresa:
• Informar a posibles consumidores sobre
sus productos.
• Aumento de las ventas.
• Las empresas generan presencia en
Internet.
Para el consumidor:
• Accede a información amplia de
productos y puede encontrar productos que
tal vez no consigue en establecimientos
locales.
• Puede comparar precios de los productos
a distancia.
• Puede evaluar los productos y servicios
desde la comodidad de su casa.
• Tiene acceso a la opinión que hacen otros
consumidores sobre el producto deseado.
