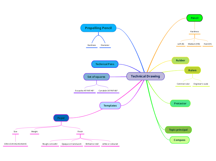
Technical Drawing - Mind Map

Technical Drawing

Pencil

Hardness

soft (B)

Medium (HB)

Hard (H)

Rubber

Rulers

Common ruler

Engineer's scale

Protactor

Topic principal

Compass

Propelling Pencil

Hardness

Diameter

Technical Pens

Set of squares

Escuadra 45º/90º/45º

Cartabón 30º/90º/60º

Templates

Paper

Size

DIN A-0/A1/A2/A3/A4/A5

Weight

Finish

Rough o smoothr

Opaque or translucent

Brilliant or dull

white or coloured

Clique aqui para centrar o seu mapa.