
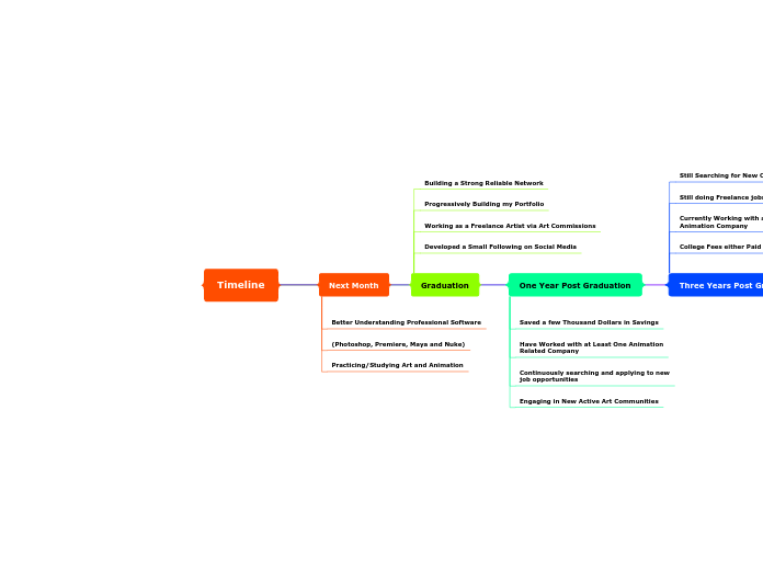
Better Understanding Professional Software
(Photoshop, Premiere, Maya and Nuke)
Practicing/Studying Art and Animation
Building a Strong Reliable Network
Progressively Building my Portfolio
Working as a Freelance Artist via Art Commissions
Developed a Small Following on Social Media
Saved a few Thousand Dollars in Savings
Have Worked with at Least One Animation
Related Company
Continuously searching and applying to new
job opportunities
Engaging in New Active Art Communities
Still Searching for New Opportunities
Still doing Freelance jobs, but less often
Currently Working with a Small (but Bigger)
Animation Company
College Fees either Paid or 3/4th's Paid
Have my Name in the
Credits of a Movie or Short Film
Portfolio has grown substantially
Having a Comfortable Amount of
Money and Reliable Contacts