
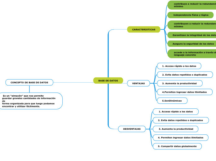
contribuye a reducir la redundancia al mínimo
independencia física y lógica
contribuyen a reducir la redundancia al mínimo
Garantizan la integridad de los datos.
Asegura la seguridad de los datos
accede a la información a través de un lenguaje concreto
1. Acceso rápido a los datos
2. Evita datos repetidos o duplicados
3. Aumenta la productividad
4.Permiten ingresar datos ilimitados
5.SonDinámicas
1. Acceso rápido a los datos
2. Evita datos repetidos o duplicados
3. Aumenta la productividad
4. Permiten ingresar datos ilimitados
5. Compartir datos globalmente
Es un “almacén” que nos permite
guardar grandes cantidades de información de
forma organizada para que luego podamos
encontrar y utilizar fácilmente.