Biochemistry - Mind Map

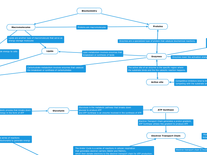
Biochemistry

Macromolecules

Proteins

Enzymes

Activation energy

Active site

Lipids

Carbohydrates

Metabolism

Glycolysis

ATP Synthase

Electron Transport Chain

Photosynthesis

Molecular Genetics

Krebs' Cycle

Pyruvate

Allosteric site

Competitive inhibition

DNA

Transcription

Mutation

Homeostasis

Sodium/Potassium Pump

RNA polymerase

Translation

Hypotonic

Feedback inhibition

Hypertonic

Isotonic

Food systems

Carrying capacity

Sustainability

Ecological footprint

Human population growth

Нажмите сюда, чтобы центрировать карту.
Нажмите сюда, чтобы центрировать карту.