Diferencia entre tecnología e informáti...- Mapa Mental

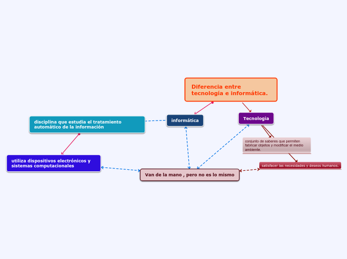
Diferencia entre tecnología e informática.

informática

Tecnologia

conjunto de saberes que permiten fabricar objetos y modificar el medio ambiente.

satisfacer las necesidades y deseos humanos.

disciplina que estudia el tratamiento automático de la información

utiliza dispositivos electrónicos y sistemas computacionales

Van de la mano , pero no es lo mismo

Нажмите сюда, чтобы центрировать карту.