
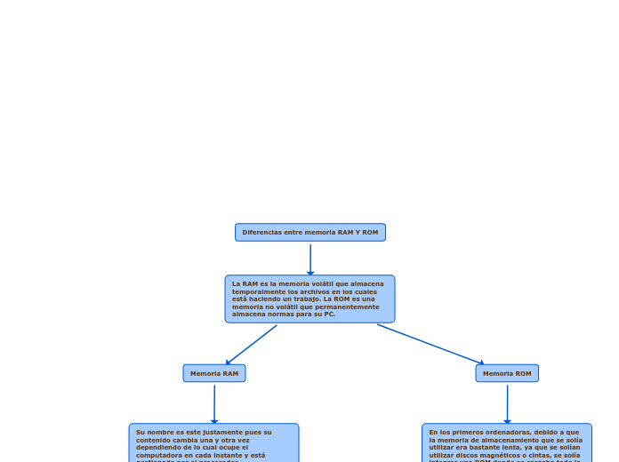
Memoria RAM
Su nombre es este justamente pues su contenido cambia una y otra vez dependiendo de lo cual ocupe el computadora en cada instante y está gestionada por el procesador.
Tipos de memoria RAM
DRAM
Se usa para memorias RAM convencionales y a diferencia de la SRAM requiere ser refrescada cada cierto tiempo para conservar los datos.
SRAM
En esta situación los datos se almacenan hasta que se corte el abasto eléctrico sin que el controlador tenga que estar refrescando los datos una y otra vez; es más inmediata y consume menos energía que la DRAM, sin embargo se usa menos ya que es más cara de crear y posibilita unas densidades (capacidades) bastante inferiores.
Memoria ROM
En los primeros ordenadoras, debido a que la memoria de almacenamiento que se solía utilizar era bastante lenta, ya que se solían utilizar discos magnéticos o cintas, se solía integrar una ROM donde se cargaba todo la zona de arranque del sistema.
Tipos de memoria ROM
PROM
EPROM
EEPROM
Mask ROM