
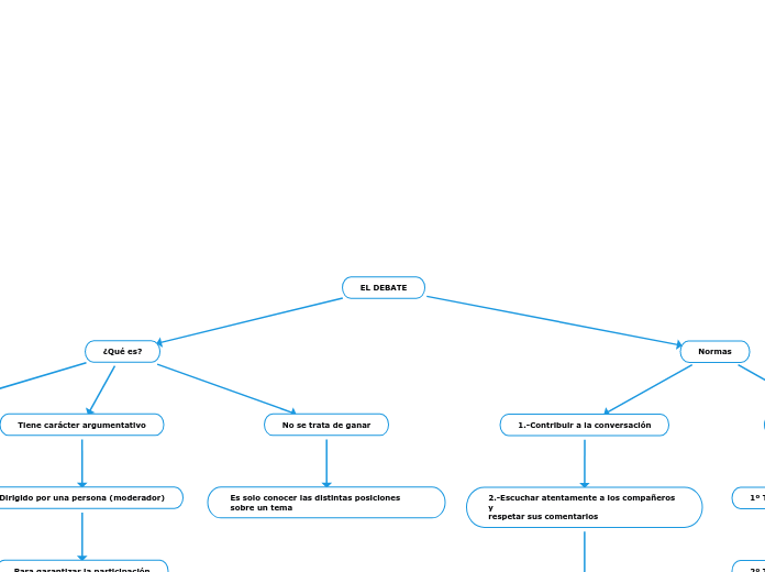
Acto de comunicación
Discusión de un tema
Entre dos o más personas
Tiene carácter argumentativo
Dirigido por una persona (moderador)
Para garantizar la participación
No se trata de ganar
Es solo conocer las distintas posiciones sobre un tema
1.-Contribuir a la conversación
2.-Escuchar atentamente a los compañeros y
respetar sus comentarios
3.-No cambiar de tema
4.-Argumentar es dialogar, no competir
5.-Respetar el turno de palabra. No
interrumpir
Si no se cumplen las normas:
1º Tarjeta amarilla: 3 minutos sin participar
2º Tarjeta amarilla: 5 minutos sin participar
3° Tarjeta roja: expulsión del debate