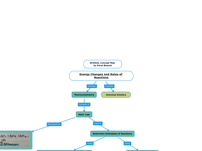
Energy Changes and Rates of Reactions - Mind Map

Energy Changes and Rates of Reactions

Thermochemistry

Hess' Law

Determine Enthalpies of Reactions

Extensive data (ΔH of other given reactions)

Enthalpies of Formation

Chemical Kinetics

SCH4U0, Concept Map by Parul Bhanot

Нажмите сюда, чтобы центрировать карту.