hardware y software - Mapa Mental

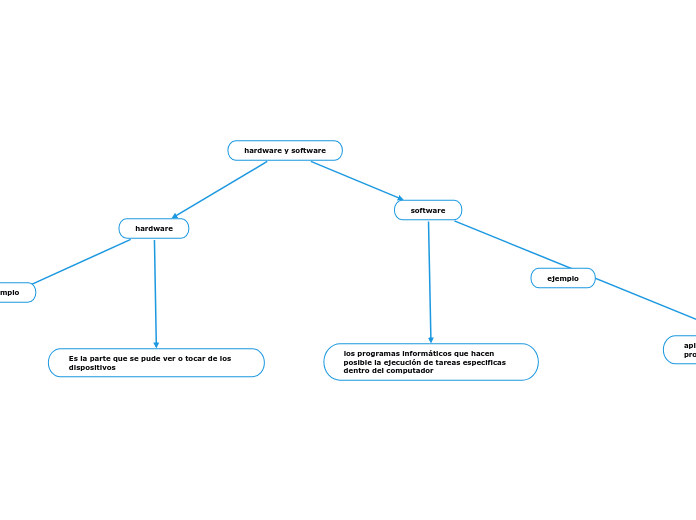
hardware y software

hardware

teclado. Monitor,mause

Es la parte que se pude ver o tocar de los dispositivos

software

aplicaciones, navegadores web, juegos programas

los programas informáticos que hacen posible la ejecución de tareas especificas dentro del computador

ejemplo

ejemplo

Нажмите сюда, чтобы центрировать карту.