
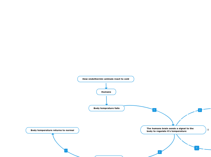
Body temprature falls
The humans brain sends a signal to the body to regulate it's temperature
Humans use thermoregulation in the hypothalamus section of their brain, this sends a signal to different organs to perform certain tasks.These side topics are all the different methods humans use to regulate their body temperature and they can do so because we are endothermic animals and that means that we can self-regulate temperatures.+ stimulation; when the human self-regulates temperatures.-inhibitors; when the human no longer requires body regulation.
Heat is retained
Body temperature returns to normal
Blood vessels constrict to conserve heat therefore, decreasing blood flow to the skin
Sweat gland no longer secrete fluids
shivering which is involuntary muscle contraction to induce heat
goose bumps to trap a layer of air near your skin to increase the release of hormones to produce heat