
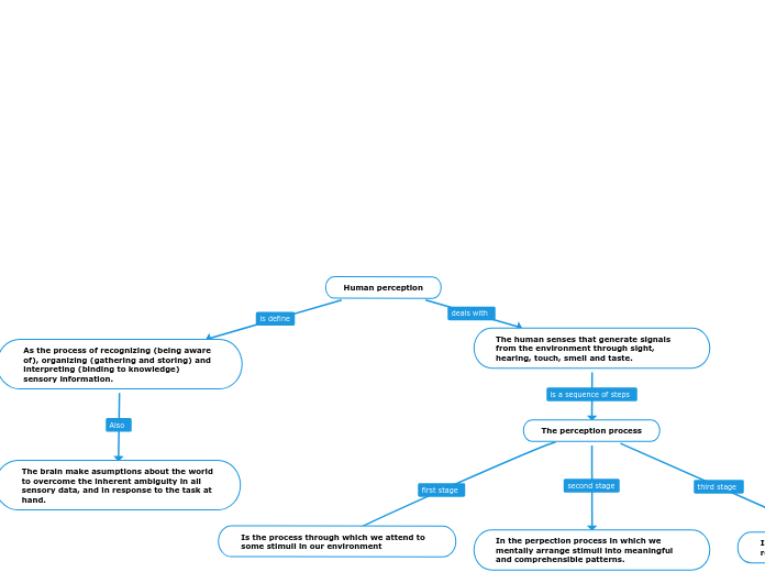
The brain make asumptions about the world to overcome the inherent ambiguity in all sensory data, and in response to the task at hand.
The perception process
Is the process through which we attend to some stimuli in our environment
In the perpection process in which we mentally arrange stimuli into meaningful and comprehensible patterns.
Is the subjective process through which we represent and understand stimuli.