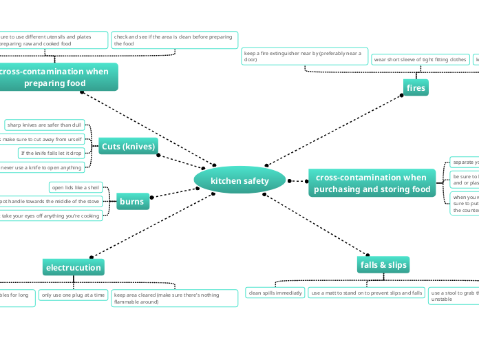
kitchen safety
fires
keep a fire extinguisher near by (preferably near a door)
wear short sleeve of tight fitting clothes
keep a pot lip or pan near by to put over fire
cross-contamination when purchasing and storing food
separate your foods when grocery shopping
be sure to keep the foods in separate containers and or plastic bags
when you want to defrost meat and or fish make sure to put it in warm water and not leave it out on the counter
falls & slips
clean spills immediatly
use a matt to stand on to prevent slips and falls
use a stool to grab things instead of something unstable
cross-contamination when preparing food
wash hands before preparing food
make sure to use different utensils and plates when preparing raw and cooked food
check and see if the area is clean before preparing the food
Cuts (knives)
sharp knives are safer than dull
always make sure to cut away from urself
If the knife falls let it drop
never use a knife to open anything
burns
open lids like a sheil
turn the pot handle towards the middle of the stove
don't take your eyes off anything you're cooking
electrucution
don't use extension cords or power cables for long periods of time
only use one plug at a time
keep area cleared (make sure there's nothing flammable around)
