
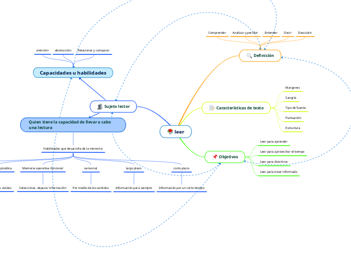
Comprender
Analizar y percibir
Entender
Decir
Descubrir
Margenes
Sangría
Tipo de fuente
Puntuación
Estructura
Leer para aprender
Leer para aprovechar el tiempo
Leer para divertirse
Leer para estar informado
Quien tiene la capacidad de llevar a cabo una lectura
Habilidades que desarrolla de la memoria
Memoria semántica
Conceptos
Ideas
Memoria episódica
situaciones vividas
Memoria operativa-funcional
Seleccionar, depurar información
sensorial
Por medio de los sentidos
largo plazo
Información para siempre
corto plazo
Información por un corto tiempo
Capacidades u habilidades
atención
abstracción
Relacionar y comparar