
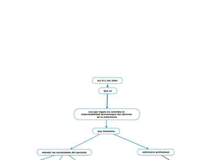
atender las necesidades del paciente
etica
principios
autonomia
justicia
veracidad
lealtad
fidelidad
codigo deontologico
el codigo deontologico nos establece un reglamento con deberes y derechos para los enfermeros en pro de no hacer daño con nuestros conocimientos
deberes
promover la salud
prevenir la enfermedad
restaurar la salud
aliviar el sufrimiento
tribunal
El profesional de enfermería que sea investigado por presuntas faltas a la deontología tendrá derecho al debido proceso
funcion
aplicar el codigo deontologico
establecer sanciones
verificar faltas concurrentes
reglamentar los tribunales departamentales
enfermero profesional
registro
ANEC
organismo que gestiona la inscripcion y registro de enfermeros
derechos de los enfermeros
estan pendientes de que las condiciones, el pago y el avance del enfermero sea optimo.vela por el progreso profesional y las oportunidades.
acto del cuidado
el ser y la esencia del profesional
se fundamenta
teoria
tcnologia
Ley que regula en colombia la responsabilidad deontologica del ejercicio de la enfermeria