L'ITALIA - Mappa Mentale

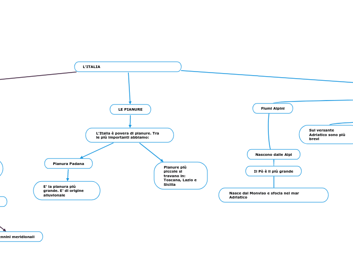
L'ITALIA

LE ACQUE INTERNE

Fiumi Alpini

Fiumi Appennini

Sul versante Adriatico sono più brevi

In Sicilia abbiamo: Alcantara, Simeto, Salso

Sul versante Tirrenico sono più lunghi: Arno, Tevere

Laghi

I laghi prealpini sono ampi e profondi: lago di Como, di Garda, Maggiore, Iseo

I laghi vulcanici occupano crateri di vulcani spenti: Bolsena, Bracciano

LE MONTAGNE

COMPRENDONO

LE ALPI

Formano un arco nell'Italia settentrionale

sono formate da rocce cristalline molto dure

Hanno vette molto alte

la vetta più alta è il monte Bianco

GLI APPENNINI

percorrono l'intera penisola e giungono fino in Sicilia

sono meno alte. Si dividono in:

Appennini meridionali

Appennini settentrionali

Appennini centrali

LE PIANURE

L'Italia è povera di pianure. Tra le più importanti abbiamo:

Pianure più piccole si travano in: Toscana, Lazio e Sicilia

Pianura Padana

E' la pianura più grande. E' di origine alluvionale

Nascono dalle Alpi

Il Pò è il più grande

Nasce dal Monviso e sfocia nel mar Adriatico

Нажмите сюда, чтобы центрировать карту.
Нажмите сюда, чтобы центрировать карту.