Наталка Полтавка - Mind Map

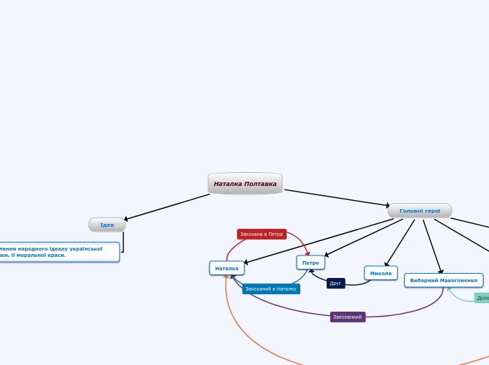
Наталка Полтавка

Ідея

Втілення народного ідеалу української жінки, її моральної краси.

Головні герої

Наталка

Петро

Виборний Макогоненко

Терпилиха

Возний

Микола

Нажмите сюда, чтобы центрировать карту.
Нажмите сюда, чтобы центрировать карту.