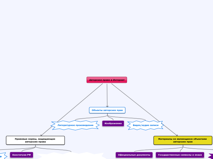
Авторское право в Интернет
100
%
200%
150%
100%
75%
50%
Подгонка карты
Нажмите сюда, чтобы
центрировать карту
.
Вы закончили презентацию
Перезапустить
Примечание
{title}
{assignedTo}
начало
конец
Голосовать
Ссылка
Ссылка была скопирована в буфер обмена.
Добавить комментарий...
Показать уровни
1
2
3
Все