
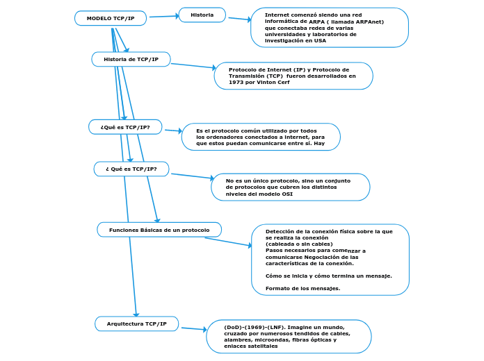
Internet comenzó siendo una red informática de ARPA ( llamada ARPAnet) que conectaba redes de varias universidades y laboratorios de investigación en USA
Es el protocolo común utilizado por todos los ordenadores conectados a internet, para que estos puedan comunicarse entre sí. Hay
No es un único protocolo, sino un conjunto de protocolos que cubren los distintos niveles del modelo OSI
Detección de la conexión física sobre la que se realiza la conexión
(cableada o sin cables)
Pasos necesarios para comenzar a comunicarse Negociación de las características de la conexión.
Cómo se inicia y cómo termina un mensaje.
Formato de los mensajes.
(DoD)-(1969)-(LNF). Imagine un mundo, cruzado por numerosos tendidos de cables, alambres, microondas, fibras ópticas y enlaces satelitales