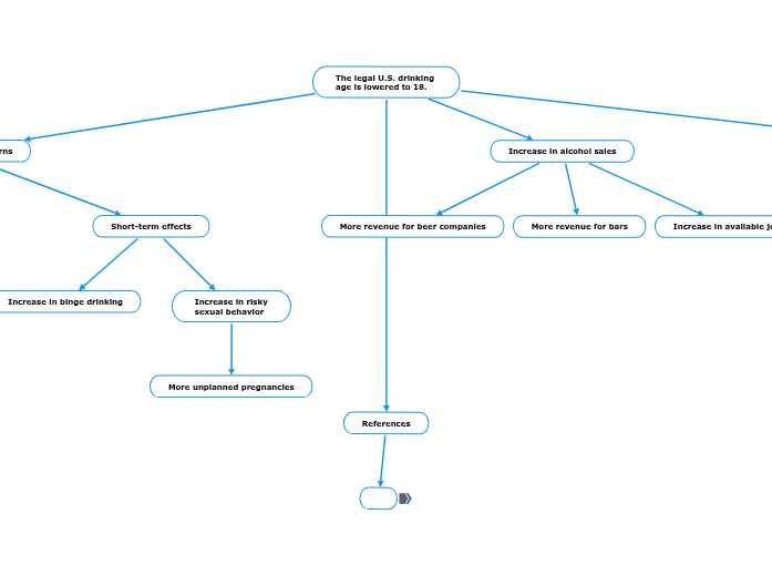
The legal U.S. drinking
age is lowered to 18.
Increase in health concerns
More motor vehicle accidents
Long-term effect
Negative effects on
brain development
Subtopic
Short-term effects
Increase in binge drinking
Increase in risky
sexual behavior
More unplanned pregnancies
Increase in alcohol sales
More revenue for beer companies
More revenue for bars
Increase in available jobs
Increase in crimes
More nuisance crimes
Vandalism
Disorderly conduct
More violent crimes
Assault
Robbery
