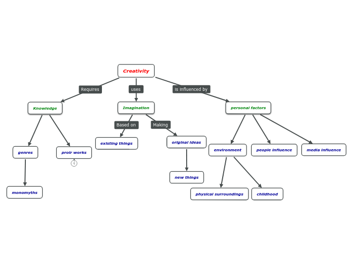
Creativity - Mind Map

Creativity

Knowledge

proir works

genres

monomyths

Imagination

original ideas

new things

existing things

personal factors

environment

childhood

physical surroundings

people influence

media influence

Klicka här för att centrera din tankekarta.