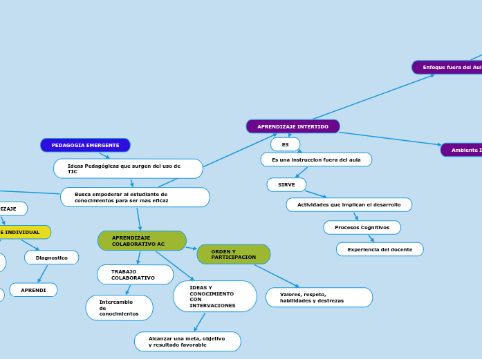
PEDAGOGIA EMERGENTE
Ideas Pedagógicas que surgen del uso de TIC
Busca empoderar al estudiante de conocimientos para ser mas eficaz
Aprendizaje basados en problemas ABP
BUSCA
reunir alumnos y docentes
solucion de problemas
Relacion con el entorno Social y lo Fisico
ESTRATEGIA
ENSEÑANZA -APRENDIZAJE
APRENDIZAJE
GRUPAL E INDIVIDUAL
Confrontación de problemas
trabajo en equipos de estudiantes
Diagnostico
APRENDI
APRENDIZAJE COLABORATIVO AC
TRABAJO COLABORATIVO
Intercambio de conocimientos
IDEAS Y CONOCIMIENTO CON INTERVACIONES
Alcanzar una meta, objetivo y resultado favorable
ORDEN Y PARTICIPACION
Valores, respeto, habilidades y destrezas
APRENDIZAJE INTERTIDO
ES
Es una instruccion fuera del aula
SIRVE
Actividades que implican el desarrollo
Procesos Cognitivos
Experiencia del docente
Ambiente Interactivo
ASP Aprendizaje Significativo y personalizado
creatividad, ideas nuevas y activas para el estudiante
Enfoque fuera del Aula
Docente guía del alumno
Aprendizaje activo, conceptos, materiales y evaluación
Eje de Enseñanza
Ambiente flexible,
