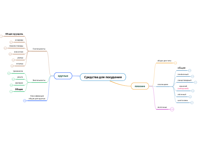
Средства для похудения
點擊這裡
將思維導圖置中。
點擊這裡
將思維導圖置中。
您已完成演示
重新启动
笔记
{title}
{assignedTo}
開始
結束
投票
連結
链接已复制到您的剪贴板。