Establecer los criterios para la organización de los archivos de gestión en las entidadespublicas y las publicas y las entidades privadas que cumplen con funciones publicas mediante el cualentidades privadas que cumplen con funciones publicas mediante el cualse regulara el inventario único documental.se regulara el inventario único documental
Articulo 1
Objeto
Establecer los criterios que deben seguirse para la organización de los archivos de gestión
Las entidades del Estado en sus diferentes niveles de la organización administrativa.
Articulo 2
Obligatoriedad de la organización de los archivos de gestión.
Las entidades a las que se les aplica este Acuerdo deberán organizar sus archivos de gestión de conformidad con
Tablas de Retención Documental
Articulo 3
Conformación de los archivos de gestión y responsabilidad de los jefes de unidades administrativas.
Las unidades administrativas y funcionales de las entidades deben con fundamento en la Tabla de Retención Documental aprobada
Velar por la conformación, organización, preservación y control de los archivos de gestión
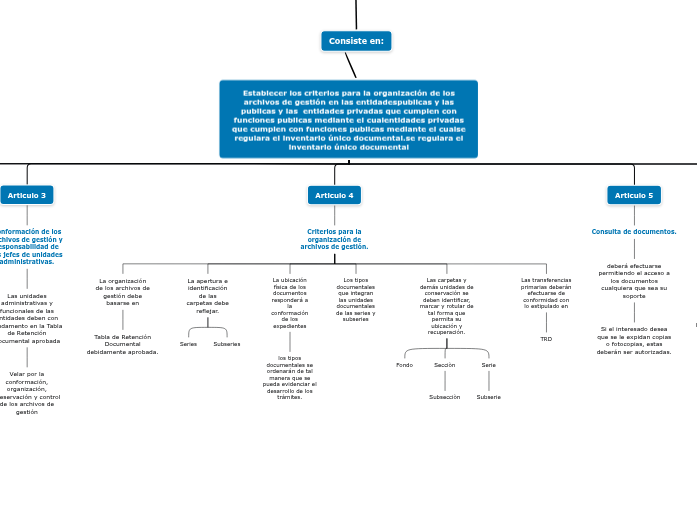
Articulo 4
Criterios para la organización de archivos de gestión.
La organización de los archivos de gestión debe basarse en
Tabla de Retención Documental debidamente aprobada.
La apertura e identificación de las carpetas debe reflejar.
Series
Subseries
La ubicación física de los documentos responderá a la conformación de los expedientes
los tipos documentales se ordenarán de tal manera que se pueda evidenciar el desarrollo de los trámites.
Los tipos documentales que integran las unidades documentales de las series y subseries
Las carpetas y demás unidades de conservación se deben identificar, marcar y rotular de tal forma que permita su ubicación y recuperación.
Fondo
Secciòn
Subsecciòn
Serie
Subserie
Las transferencias primarias deberán efectuarse de conformidad con lo estipulado en
TRD
Articulo 5
Consulta de documentos.
deberá efectuarse permitiendo el acceso a los documentos cualquiera que sea su soporte
Si el interesado desea que se le expidan copias o fotocopias, estas deberán ser autorizadas.
Articulo 6
Préstamo de documentos para trámites internos.
En el evento que se requiera trasladar un expediente a otra dependencia en calidad de préstamo
la dependencia productora deberá llevar un registro en el que se consigne la fecha del préstamo,
Articulo 7
Inventariodocumentaldocumenta
Las entidades de la AdministraciónPública adoptarán el Formato ÚnicoPública adoptarán el Formato Únicode Inventario Documental, junto conde Inventario Documental, junto consu instructivo, que a continuación sesu instructivo, que a continuación seregulan.regulan
1. Entidad remitente. 2. Entidad productora 3. Unidad administrativa 4. Oficina productora 5. Objeto 6. Hoja numero 7. Registro de entrada. 8. Numero de orden. 9. Código 10. Nombre de la series, subseries o asunto 11. Fechas extremas 12. Unidad de conservación 13. Numero de folios 14. Soporte 15. frecuencia de consulta 16. Notas 17. Elaborado por 18. Entregado por 19. Recibido por.
