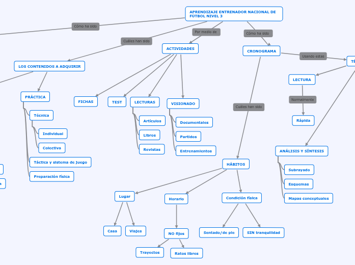
Normalmente
Usando estas
Cuáles han sido
es
Cómo ha sido
Por medio de
Cuáles han sido
Cómo ha sido

APRENDIZAJE ENTRENADOR NACIONAL DE FÚTBOL NIVEL 3

EL RESULTADO DEL APRENDIZAJE

NEGATIVO (FRACASO)

LOS CONTENIDOS A ADQUIRIR

TEORÍA

Fisiología

Psicología

Sociología

Metodología

Reglas del juego

Gestión deportiva

PRÁCTICA

Técnica

Individual

Colectiva

Táctica y sistema de juego

Preparación física

ACTIVIDADES

FICHAS

TEST

LECTURAS

Artículos

Libros

Revistas

VISIONADO

Documentales

Partidos

Entrenamientos

CRONOGRAMA

HÁBITOS

Lugar

Casa

Viajes

Horario

NO fijos

Trayectos

Ratos libres

Condición física

Sentado/de pie

SIN tranquilidad

TÉCNICAS

LECTURA

Rápida

ANÁLISIS Y SÍNTESIS

Subrayado

Esquemas

Mapas conceptuales

MEMORIZACIÓN

Repetición

REPASO

Resumen

Test