Glicose
Fotossínnte
cadeia alimentar
respiração celular
ATP
1) Glicólise
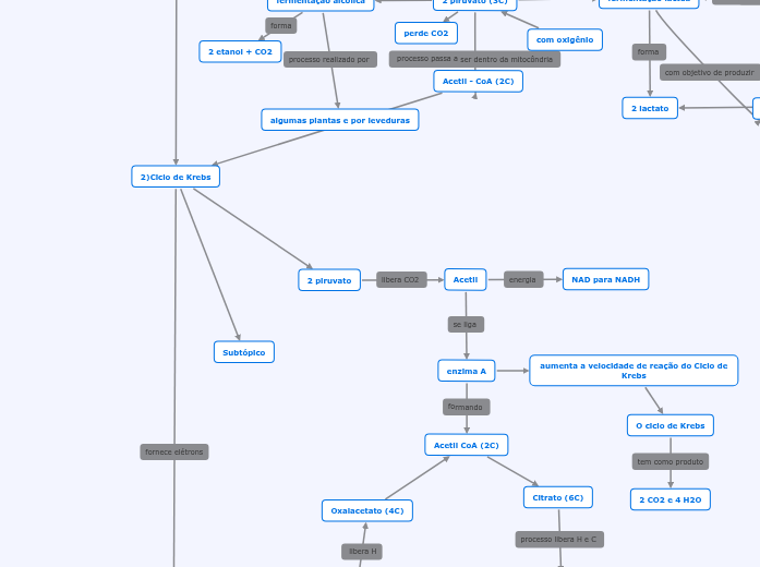
2)Ciclo de Krebs
3) Cadeia de transporte
mitocôndria e cloroplasto
fosfoglicomutase
animas
glicogênio
plantas
amido
Subtópico
2 piruvato
Acetil
enzima A
aumenta a velocidade de reação do Ciclo de Krebs
O ciclo de Krebs
2 CO2 e 4 H2O
Acetil CoA (2C)
Citrato (6C)
(alfa) Cetoglutarato (5C)
Succinato (4C)
Fumarato (4C)
Malato (4C)
Oxalacetato (4C)
NAD para NADH
glicose (6C)
2 piruvato (3C)
Acetil - CoA (2C)
fermentação láctea
2 lactato
falta de oxigenio
2 NAD
2 NADH E 2 H
fermentação alcólica
2 etanol + CO2
algumas plantas e por leveduras
perde CO2
2 ATP
2 ADP
frutose 1-6 bifosfato
2 NADH
sobram elétrons e hidrogênio
2 NAD
2 NADH
Tópico principal
Subtópico