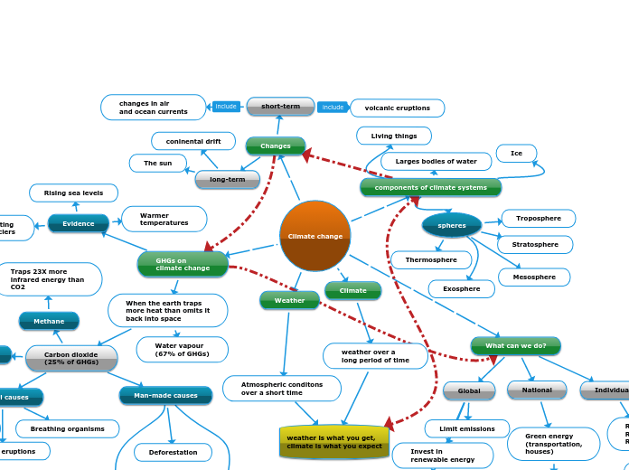
Climate change - Mind Map

Climate change

Weather

Atmospheric conditons
over a short time

Climate

weather over a
long period of time

weather is what you get,
climate is what you expect

components of climate systems

spheres

Thermosphere

Exosphere

Stratosphere

Mesosphere

Troposphere

Larges bodies of water

Ice

Living things

Changes

short-term

volcanic eruptions

changes in air
and ocean currents

long-term

coninental drift

The sun

GHGs on
climate change

When the earth traps
more heat than omits it
back into space

Water vapour
(67% of GHGs)

Carbon dioxide
(25% of GHGs)

Natural causes

Forest fires

Volcanic eruptions

Breathing organisms

Man-made causes

Factory emissions

Car exhaust

Deforestation

Methane

Traps 23X more
infrared energy than
CO2

Nitrous oxide

Traps 300X more
infrared energy than
CO2

Evidence

Rising sea levels

Warmer
temperatures

Melting
glaciers

What can we do?

Global

Limit emissions

Invest in
renewable energy

pursue more
research in GHG
effects

National

Green energy
(transportation,
houses)

ban deforestation

Limit unnecessary
transportation (non-essential)

Individual

Reduce,
Recycle,
Reuse

Don't litter

don't eat as much
red meat

點擊這裡將思維導圖置中。
點擊這裡將思維導圖置中。