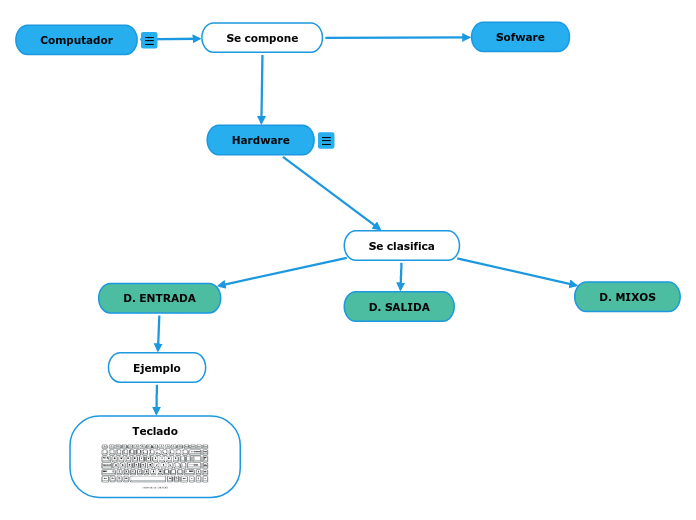
Computador
Se compone
Sofware
Hardware
Se clasifica
D. ENTRADA
Ejemplo
Teclado

D. MIXOS
D. SALIDA

Maquina electrónica que genera informaciónAudioVideoCódigos
Sofware
Hardware
Hace referencia a la pate física
Se clasifica
D. ENTRADA
Ejemplo
Teclado

D. MIXOS
D. SALIDA